Developer Guide
- Acknowledgements
- Setting up, getting started
- Design
- Implementation
- Documentation, logging, testing, configuration, dev-ops
- Appendix: Requirements
-
Appendix: Use cases
- UC01 - Delete a person
- UC02 - Adding a person
- UC03 - Editing a Contact
- UC04 - Find a contact by name
- UC05 - List all contacts
- UC06 - Mark attendance for a student
- UC07 - Unmark attendance for a student
- UC08 - Show a student’s attendance in a group
- UC09 - Add a group
- UC10 - Delete a group
- UC11 - Edit a group
- UC12 - Show group details
- UC13 - Find a group by name
- UC14 - List all groups
- UC15 - Add a person to a group
- UC16 - Remove a person from a group
- UC17 - View help information
- Non-Functional Requirements
- Glossary
- Appendix: Instructions for manual testing
- Appendix: Effort
-
Appendix: Planned Enhancements
- Submission and grading of assignments
- Display of assignment data
- Nicer UI and output of command feedback
- Support for TA and Lecturer roles
- Listing students in sorted name order
- Marking the attendance of multiple students for multiple weeks at once
- Display groups that students are in
- Precise validation for phone numbers
- Support for more names
Acknowledgements
- This project is based on the AddressBook-Level3 project created by the SE-EDU initiative.
Setting up, getting started
Refer to the guide Setting up and getting started.
Design
.puml files used to create diagrams in this document docs/diagrams folder. Refer to the PlantUML Tutorial at se-edu/guides to learn how to create and edit diagrams.
Architecture

The Architecture Diagram given above explains the high-level design of the App.
Given below is a quick overview of main components and how they interact with each other.
Main components of the architecture
Main (consisting of classes Main and MainApp) is in charge of the app launch and shut down.
- At app launch, it initializes the other components in the correct sequence, and connects them up with each other.
- At shut down, it shuts down the other components and invokes cleanup methods where necessary.
The bulk of the app’s work is done by the following four components:
-
UI: The UI of the App. -
Logic: The command executor. -
Model: Holds the data of the App in memory. -
Storage: Reads data from, and writes data to, the hard disk.
Commons represents a collection of classes used by multiple other components.
How the architecture components interact with each other
The Sequence Diagram below shows how the components interact with each other for the scenario where the user issues the command delete 1.

Each of the four main components (also shown in the diagram above),
- defines its API in an
interfacewith the same name as the Component. - implements its functionality using a concrete
{Component Name}Managerclass (which follows the corresponding APIinterfacementioned in the previous point.
For example, the Logic component defines its API in the Logic.java interface and implements its functionality using the LogicManager.java class which follows the Logic interface. Other components interact with a given component through its interface rather than the concrete class (reason: to prevent outside component’s being coupled to the implementation of a component), as illustrated in the (partial) class diagram below.

The sections below give more details of each component.
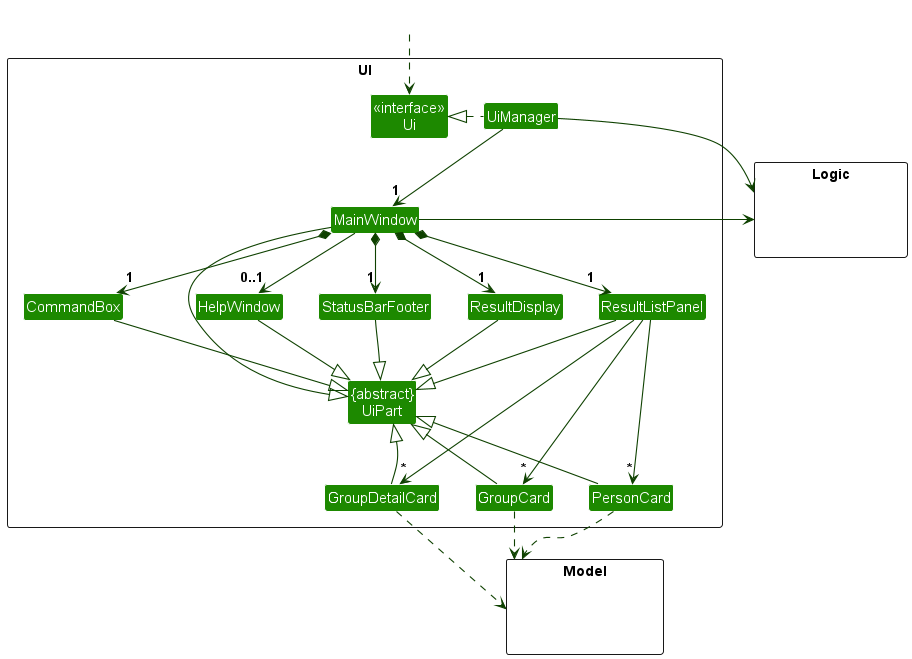
UI component
The API of this component is specified in Ui.java

The UI consists of a MainWindow that is made up of parts e.g.CommandBox, ResultDisplay, PersonListPanel, StatusBarFooter etc. All these, including the MainWindow, inherit from the abstract UiPart class which captures the commonalities between classes that represent parts of the visible GUI.
The UI component uses the JavaFx UI framework. The layout of these UI parts are defined in matching .fxml files that are in the src/main/resources/view folder. For example, the layout of the MainWindow is specified in MainWindow.fxml
The UI component,
- executes user commands using the
Logiccomponent. - listens for changes to
Modeldata so that the UI can be updated with the modified data. - keeps a reference to the
Logiccomponent, because theUIrelies on theLogicto execute commands. - depends on some classes in the
Modelcomponent, as it displaysPersonobject residing in theModel.
Logic component
API : Logic.java
Here’s a (partial) class diagram of the Logic component:

The sequence diagram below illustrates the interactions within the Logic component, taking execute("delete 1") API call as an example.

DeleteCommandParser should end at the destroy marker (X) but due to a limitation of PlantUML, the lifeline continues till the end of diagram.
How the Logic component works:
- When
Logicis called upon to execute a command, it is passed to anAddressBookParserobject which in turn creates a parser that matches the command (e.g.,DeleteCommandParser) and uses it to parse the command. - This results in a
Commandobject (more precisely, an object of one of its subclasses e.g.,DeleteCommand) which is executed by theLogicManager. - The command can communicate with the
Modelwhen it is executed (e.g. to delete a person).
Note that although this is shown as a single step in the diagram above (for simplicity), in the code it can take several interactions (between the command object and theModel) to achieve. - The result of the command execution is encapsulated as a
CommandResultobject which is returned back fromLogic.
Here are the other classes in Logic (omitted from the class diagram above) that are used for parsing a user command:

How the parsing works:
- When called upon to parse a user command, the
AddressBookParserclass creates anXYZCommandParser(XYZis a placeholder for the specific command name e.g.,AddCommandParser) which uses the other classes shown above to parse the user command and create aXYZCommandobject (e.g.,AddCommand) which theAddressBookParserreturns back as aCommandobject. - All
XYZCommandParserclasses (e.g.,AddCommandParser,DeleteCommandParser, …) inherit from theParserinterface so that they can be treated similarly where possible e.g, during testing.
Model component
API : Model.java

The Model component,
- stores the address book data i.e., all
Person,GroupandGroupMemberDetailsobjects (which are contained in aUniquePersonListandUniqueGroupListobject). - stores the currently ‘selected’
PersonorGroupobjects (e.g., results of a search query) as a separate filtered list which is exposed to outsiders as an unmodifiableObservableList<Person>that can be ‘observed’ e.g. the UI can be bound to this list so that the UI automatically updates when the data in the list change. - stores a
UserPrefobject that represents the user’s preferences. This is exposed to the outside as aReadOnlyUserPrefobjects. - does not depend on any of the other three components (as the
Modelrepresents data entities of the domain, they should make sense on their own without depending on other components)
Tag list in the AddressBook, which Person references. This allows AddressBook to only require one Tag object per unique tag, instead of each Person needing their own Tag objects.
-
Groupclass contains anArrayListMapobject which acts similarly to a Map - The
Personobjects are stored in theGroupobject as ‘keys’ of theArrayListMapwithinGroupobject - The values of the
ArrayListMapwould be the correspondingGroupMemberDetailobject

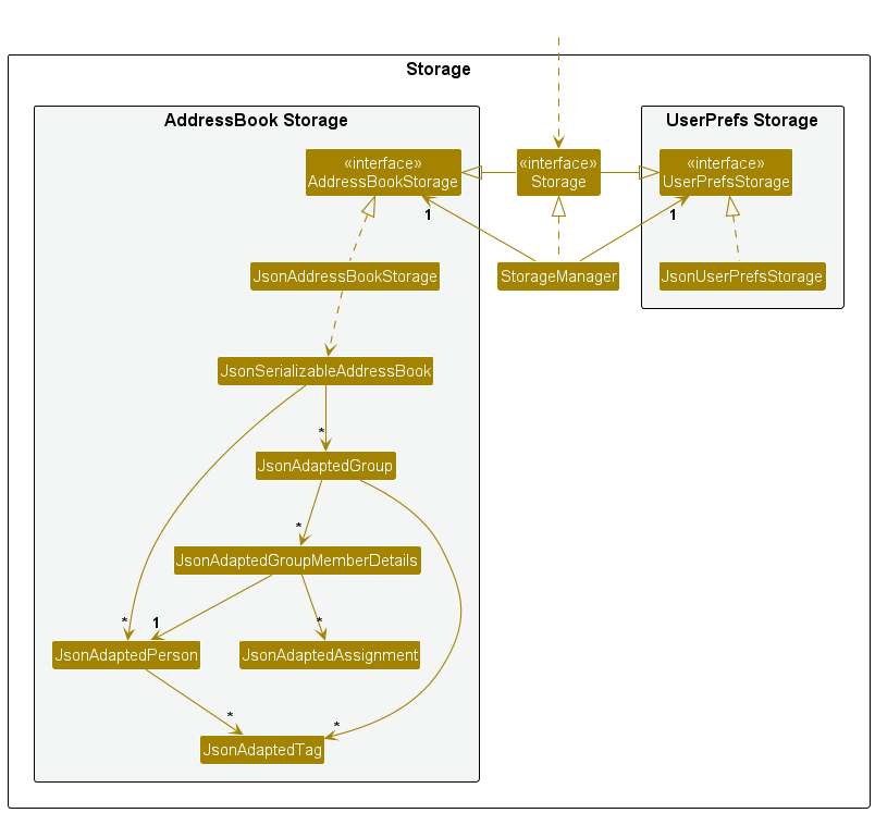
Storage component
API : Storage.java

The Storage component is responsible for persisting address book data and user preferences to the hard disk. It handles the conversion between in-memory objects and their file representations.
Structure
The Storage component is organized into two main areas:
-
AddressBook Storage: Manages the reading and writing of address book data
-
AddressBookStorageinterface defines the operations -
JsonAddressBookStorageprovides JSON-based implementation - Uses
JsonSerializableAddressBookas an intermediate representation - Contains a hierarchy of JSON adapter classes that mirror the model structure:
-
JsonAdaptedGrouprepresents groups in the address book -
JsonAdaptedGroupMemberDetailscontains details about group membership -
JsonAdaptedPersonandJsonAdaptedAssignmentlinked to group member details -
JsonAdaptedTagrepresents tags associated with persons
-
-
-
UserPrefs Storage: Manages the reading and writing of user preferences
-
UserPrefsStorageinterface defines the operations -
JsonUserPrefsStorageprovides JSON-based implementation
-
The Storage interface extends both AddressBookStorage and UserPrefsStorage, providing a unified API. StorageManager implements this interface and coordinates between both storage types.
Key Operations
Reading Data:
- Retrieves data via file paths specified in the storage implementations
- Converts JSON data to model objects through the adapter class hierarchy
- Returns
Optionalobjects to handle cases where files don’t exist - Throws
DataLoadingExceptionwhen data cannot be loaded properly
Writing Data:
- Accepts model objects and converts them to JSON format using adapter classes
- Writes to specified file paths
- Throws
IOExceptionwhen writing fails - Logs operations for debugging purposes
Design Considerations
- Interface Segregation: Separate interfaces allow for independent implementation and testing of different storage aspects
- Adapter Pattern: JSON adapter classes separate model concerns from persistence details
- Complex Composition: The JSON classes mirror the complex relationships in the model, including groups, group memberships, persons, assignments, and tags
-
Dependency Injection:
StorageManagertakes concrete storage implementations as constructor parameters, facilitating testing and flexibility
This design provides clean separation of concerns, allowing the model to remain focused on business logic while the storage component handles persistence details. The hierarchy of JSON adapter classes supports the address book’s ability to manage not just persons and tags, but also groups, group memberships, and assignments.
Common classes
Classes used by multiple components are in the seedu.address.commons package.
Implementation
This section describes some noteworthy details on how certain features are implemented.
Adding a person to a group
The sequence diagram below illustrate the process of adding a Person to a Group by writing the command add-to-group n/ p g/ g.
- First the command will go through the standard logic sequence. Creating a Unique Command parser to parse input data to create
a
AddPersonToGroupCommandobject - The
LogicMangerthen execute the command by calling `execute(m) -
AddPersonToGroupCommandwill get thePersonobject to be added and theGroupobject to be added to fromModel - Lastly, the
addPersonToGroupmethod will be called to add thePersonobject into theGroupobject. - A
CommandResultis returned forUipurpose

The Group object will create a new GroupMemberDetail object tied to the newly added Person object and stored into the Map as a key-value pair. 6. After addPersonToGroup is called, the Model will call on the VersionedAddressBook to which adds p:Person to g:Group 7. Group will create a new GroupMemberDetails object that corresponds to p:Person object 8. Both the p:Person and the newly created GroupMemberDetails objects will be stored in an ArrayListMap within the Group object

Adding a new assignment
The sequence diagram below illustrates the process of adding an Assignment to a Group using the command add-assignment n/a g/g d/d.
- As with all commands, the command will go through the standard logic sequence. A unique command parser is created to parse the input data and construct an
AddAssignmentCommandobject. - The
LogicManagerthen executes the command by callingexecute(m) - The
AddAssignmentCommandretrieves the targetGroupobject from theModel - The
Model’saddAssignmentToGroupmethod is called with the necessary parameters. - A
CommandResultis returned forUipurposes.

Inside the Group object, the Assignment constructor is called to create a new Assignment object using the parsed name and deadline. The new Assignment object is then added to the assignments ArrayList field of the Group object.

[Proposed] Undo/redo feature
Proposed Implementation
The proposed undo/redo mechanism is facilitated by VersionedAddressBook. It extends AddressBook with an undo/redo history, stored internally as an addressBookStateList and currentStatePointer. Additionally, it implements the following operations:
-
VersionedAddressBook#commit()— Saves the current address book state in its history. -
VersionedAddressBook#undo()— Restores the previous address book state from its history. -
VersionedAddressBook#redo()— Restores a previously undone address book state from its history.
These operations are exposed in the Model interface as Model#commitAddressBook(), Model#undoAddressBook() and Model#redoAddressBook() respectively.
Given below is an example usage scenario and how the undo/redo mechanism behaves at each step.
Step 1. The user launches the application for the first time. The VersionedAddressBook will be initialized with the initial address book state, and the currentStatePointer pointing to that single address book state.

Step 2. The user executes delete 5 command to delete the 5th person in the address book. The delete command calls Model#commitAddressBook(), causing the modified state of the address book after the delete 5 command executes to be saved in the addressBookStateList, and the currentStatePointer is shifted to the newly inserted address book state.

Step 3. The user executes add n/David … to add a new person. The add command also calls Model#commitAddressBook(), causing another modified address book state to be saved into the addressBookStateList.

Model#commitAddressBook(), so the address book state will not be saved into the addressBookStateList.
Step 4. The user now decides that adding the person was a mistake, and decides to undo that action by executing the undo command. The undo command will call Model#undoAddressBook(), which will shift the currentStatePointer once to the left, pointing it to the previous address book state, and restores the address book to that state.

currentStatePointer is at index 0, pointing to the initial AddressBook state, then there are no previous AddressBook states to restore. The undo command uses Model#canUndoAddressBook() to check if this is the case. If so, it will return an error to the user rather
than attempting to perform the undo.
The following sequence diagram shows how an undo operation goes through the Logic component:

UndoCommand should end at the destroy marker (X) but due to a limitation of PlantUML, the lifeline reaches the end of diagram.
Similarly, how an undo operation goes through the Model component is shown below:

The redo command does the opposite — it calls Model#redoAddressBook(), which shifts the currentStatePointer once to the right, pointing to the previously undone state, and restores the address book to that state.
currentStatePointer is at index addressBookStateList.size() - 1, pointing to the latest address book state, then there are no undone AddressBook states to restore. The redo command uses Model#canRedoAddressBook() to check if this is the case. If so, it will return an error to the user rather than attempting to perform the redo.
Step 5. The user then decides to execute the command list. Commands that do not modify the address book, such as list, will usually not call Model#commitAddressBook(), Model#undoAddressBook() or Model#redoAddressBook(). Thus, the addressBookStateList remains unchanged.

Step 6. The user executes clear, which calls Model#commitAddressBook(). Since the currentStatePointer is not pointing at the end of the addressBookStateList, all address book states after the currentStatePointer will be purged. Reason: It no longer makes sense to redo the add n/David … command. This is the behavior that most modern desktop applications follow.

The following activity diagram summarizes what happens when a user executes a new command:

Design considerations:
Aspect: How undo & redo executes:
-
Alternative 1 (current choice): Saves the entire address book.
- Pros: Easy to implement.
- Cons: May have performance issues in terms of memory usage.
-
Alternative 2: Individual command knows how to undo/redo by itself.
- Pros: Will use less memory (e.g. for
delete, just save the person being deleted). - Cons: We must ensure that the implementation of each individual command are correct.
- Pros: Will use less memory (e.g. for
Documentation, logging, testing, configuration, dev-ops
Appendix: Requirements
Product scope
Target user profile:
- is a Teaching Assistant
- has a need to manage a significant number of students/contacts
- prefer desktop apps over other types
- can type fast
- prefers typing to mouse interactions
- is reasonably comfortable using CLI apps
Value proposition: makes administrative work more convenient for a Teaching Assistant
User stories
Priorities: High (must have) - * * *, Medium (nice to have) - * *, Low (unlikely to have) - *
| Priority | As a … | I want to … | So that I can… |
|---|---|---|---|
* * * |
Teaching Assistant | Add a new contact with details such as name, contact and role | Quickly access their information when required |
* * * |
Teaching Assistant | Create and manage groups | Organize my contact based on my different responsibilities |
* * * |
Teaching Assistant | See the list of contact in my class list | Easily access the information when required |
* * * |
Teaching Assistant | Delete a contact | Remove students who have dropped / transferred my class |
* * * |
Teaching Assistant | Update a contact’s detail | Update my information of my contact to the latest up-to-date information |
* * |
Teaching Assistant | Search for a contact by an identifier like name or role | I can quickly find a contact I need |
* * |
Teaching Assistant | Fileter contacts by role such as student/ TA or Professor | Organize my address book more efficiently |
* * |
Teaching Assistant | Mark certain contact with ‘priority’ | Quickly access te most important contacts |
* * |
Teaching Assistant | Add notes to a contact | Easily remember important details about the contact |
* * |
Teaching Assistant | Mark the attendance count of students | Keep track of attendence for grading |
* |
Teaching Assistant | Import contact list from a CSV file | Avoid manually inputting each contact |
* |
Teaching Assistant | Log interaction with students | Track who I have assisted and follow up if needed |
* |
Teaching Assistant | See an image of my student | Remember their faces and names easier |
* |
Teaching Assistant | Export my contact to a CSV file | Back up or share my contact list |
* |
Teaching Assistant | Track my student’s homework submission status | Mark their work for grading |
* |
Teaching Assistant | Set reminders for specific contacts | Don’t forget to follow up on important tasks |
* |
Teaching Assistant | Track whether I marked my student’s homework | Ensrure I do not miss out any work during marking |
* |
Teaching Assistant | Track my students’ grades | Assess my own teacing ability |
* |
Teaching Assistant | See the dates of upcoming tutorials and exams | Make the necessary preparations before hand |
* |
Teaching Assistant | See deadline for submission and other important dates | Remind my students to prepare for them |
* |
Teaching Assistant | Track the progress for preparations of my teaching material | Ensure it is completed before tutorials |
* |
Teaching Assistant | Plot a whisker plot of the current grade of my students | Track their learning progress and identify stuggling students |
Appendix: Use cases
(For all use cases below, the System is the AddressBook and the Actor is the user, unless specified otherwise)
UC01 - Delete a person
MSS
- User requests to list persons
- AddressBook displays persons
- User requests to delete a specific person
-
AddressBook deletes the person
Use case ends.
Extensions
-
2a. The list is empty.
Use case ends.
-
3a. The given index is invalid.
-
3a1. AddressBook indicates error.
Use case resumes at step 2.
-
UC02 - Adding a person
MSS
- User provides contact details
- AddressBook adds the contact
-
AddressBook indicates success
Use case ends.
Extensions
-
1a. The provided details are invalid.
- 1a1. AddressBook indicates error.
-
1a2. User provides valid details.
Use case resumes from step 2.
UC03 - Editing a Contact
MSS
- User requests to list persons
- AddressBook displays persons
- User requests to edit a specific person with new details
- AddressBook updates the contact information
-
AddressBook indicates success
Use case ends.
Extensions
-
2a. The list is empty.
Use case ends.
-
3a. The given index is invalid.
-
3a1. AddressBook indicates error.
Use case resumes at step 2.
-
-
3b. The provided details are invalid.
- 3b1. AddressBook indicates error.
-
3b2. User provides valid details.
Use case resumes from step 4.
UC04 - Find a contact by name
Preconditions:
- The address book contains at least one person.
MSS:
- User requests to find persons by keyword(s)
-
AddressBook displays persons whose names contain the keyword(s)
Use case ends.
Extensions:
-
2a. No person matches the keyword(s).
-
2a1. AddressBook indicates no matches found.
Use case ends.
-
-
1a. User provides invalid search parameters.
-
1a1. AddressBook indicates error.
Use case ends.
-
UC05 - List all contacts
MSS:
- User requests to list all persons
-
AddressBook displays all persons
Use case ends.
Extensions:
-
2a. The address book is empty.
-
2a1. AddressBook indicates no contacts exist.
Use case ends.
-
UC06 - Mark attendance for a student
Preconditions:
- The student exists
- The group exists
- The student is a member of the specified group
MSS:
- User requests to mark attendance with student name, group name, and week number
- AddressBook updates the attendance record
-
AddressBook indicates success
Use case ends.
Extensions:
-
1a. Week number is invalid.
-
1a1. AddressBook indicates error.
Use case ends.
-
-
1b. Group does not exist.
-
1b1. AddressBook indicates error.
Use case ends.
-
-
1c. Student does not exist.
-
1c1. AddressBook indicates error.
Use case ends.
-
-
1d. Student is not a member of the specified group.
-
1d1. AddressBook indicates error.
Use case ends.
-
UC07 - Unmark attendance for a student
Preconditions:
- The student exists
- The group exists
- The student is a member of the specified group
MSS:
- User requests to unmark attendance with student name, group name, and week number
- AddressBook updates the attendance record
-
AddressBook indicates success
Use case ends.
Extensions:
-
1a. Week number is invalid.
-
1a1. AddressBook indicates error.
Use case ends.
-
-
1b. Group does not exist.
-
1b1. AddressBook indicates error.
Use case ends.
-
-
1c. Student does not exist.
-
1c1. AddressBook indicates error.
Use case ends.
-
-
1d. Student is not a member of the specified group.
-
1d1. AddressBook indicates error.
Use case ends.
-
UC08 - Show a student’s attendance in a group
Preconditions:
- The student exists
- The group exists
- The student is a member of the group
MSS:
- User requests attendance records for a specific student in a specific group
-
AddressBook displays the attendance records
Use case ends.
Extensions:
-
1a. Group does not exist.
-
1a1. AddressBook indicates error.
Use case ends.
-
-
1b. Student does not exist.
-
1b1. AddressBook indicates error.
Use case ends.
-
-
1c. Student is not a member of the specified group.
-
1c1. AddressBook indicates error.
Use case ends.
-
UC09 - Add a group
Preconditions:
- The group name is unique
MSS:
- User requests to create a new group with a specified name
- AddressBook creates the group
-
AddressBook indicates success
Use case ends.
Extensions:
-
1a. A group with the same name already exists.
-
1a1. AddressBook indicates error.
Use case ends.
-
UC10 - Delete a group
MSS:
- User requests to list groups
- AddressBook displays groups
- User requests to delete a specific group
- AddressBook deletes the group
-
AddressBook indicates success
Use case ends.
Extensions:
-
2a. The list is empty.
Use case ends.
-
3a. The given index is invalid.
-
3a1. AddressBook indicates error.
Use case resumes at step 2.
-
UC11 - Edit a group
MSS:
- User requests to list groups
- AddressBook displays groups
- User requests to edit a specific group with a new name
- AddressBook updates the group name
-
AddressBook indicates success
Use case ends.
Extensions:
-
2a. The list is empty.
Use case ends.
-
3a. The given index is invalid.
-
3a1. AddressBook indicates error.
Use case resumes at step 2.
-
-
3b. The new group name already exists.
-
3b1. AddressBook indicates error.
Use case resumes at step 3.
-
UC12 - Show group details
MSS:
- User requests to list groups
- AddressBook displays groups
- User requests details of a specific group
-
AddressBook displays the group’s name and member list
Use case ends.
Extensions:
-
2a. The list is empty.
Use case ends.
-
3a. The given index is invalid.
-
3a1. AddressBook indicates error.
Use case resumes at step 2.
-
UC13 - Find a group by name
Preconditions:
- At least one group exists in the address book.
MSS:
- User requests to find groups by keyword(s)
-
AddressBook displays groups whose names contain the keyword(s)
Use case ends.
Extensions:
-
2a. No group matches the keyword(s).
-
2a1. AddressBook indicates no matches found.
Use case ends.
-
-
1a. User provides invalid search parameters.
-
1a1. AddressBook indicates error.
Use case ends.
-
UC14 - List all groups
MSS:
- User requests to list all groups
-
AddressBook displays all groups
Use case ends.
Extensions:
-
2a. No groups exist.
-
2a1. AddressBook indicates no groups exist.
Use case ends.
-
UC15 - Add a person to a group
Preconditions:
- The person exists
- The group exists
- The person is not already a member of the group
MSS:
- User requests to add a person to a group
- AddressBook adds the person to the group
-
AddressBook indicates success
Use case ends.
Extensions:
-
1a. Person does not exist.
-
1a1. AddressBook indicates error.
Use case ends.
-
-
1b. Group does not exist.
-
1b1. AddressBook indicates error.
Use case ends.
-
-
1c. Person is already in the group.
-
1c1. AddressBook indicates error.
Use case ends.
-
UC16 - Remove a person from a group
Preconditions:
- The person exists
- The group exists
- The person is a member of the group
MSS:
- User requests to remove a person from a group
- AddressBook removes the person from the group
-
AddressBook indicates success
Use case ends.
Extensions:
-
1a. Person does not exist.
-
1a1. AddressBook indicates error.
Use case ends.
-
-
1b. Group does not exist.
-
1b1. AddressBook indicates error.
Use case ends.
-
-
1c. Person is not a member of the group.
-
1c1. AddressBook indicates error.
Use case ends.
-
UC17 - View help information
MSS:
- User requests help information
-
AddressBook displays help information
Use case ends.
Non-Functional Requirements
- Should work on any mainstream OS as long as it has Java
17or above installed. - Should be able to hold up to 1000 persons without a noticeable sluggishness in performance for typical usage.
- A user with above average typing speed for regular English text (i.e. not code, not system admin commands) should be able to accomplish most of the tasks faster using commands than using the mouse.
- Should not require an internet connection for all functionalities.
- Should work well in multitasking scenarios, allowing TAs to switch between the app and other teaching tools (e.g., PDF readers, Excel) without performance degradation.
- Should be lightweight, running smoothly on the same laptops TAs use for general university tasks, without any additional hardware.
- Data should be backed up into a user-editable file format, making it easy to share across devices or with other TAs.
- Should be easily upgradable, allowing new versions or features to be added without disrupting existing user data or workflows.
{More to be added}
Glossary
- Assignment: A deliverable that students in a tutorial group have to submit; typically comes with a grade
- Attendance: A record of whether a student attended the tutorial session of a tutorial group for a week.
- Contact: An entry with details of a person of interest, i.e., a student, a teacher, or a teaching assistant
- Exam: A formal test of a student’s understanding of the content in a course; typically comes with a grade
- Group: A tutorial group that can contain multiple students, TAs, and lecturers.
- Head TA: The teaching assistant(s) in charge of all other teaching assistants for a particular course
- Mainstream OS: Windows, Linux, Unix, MacOS
- Person: Any one whose contact details you would want to store in the address book. They are typically students, teaching assistants, or lecturers.
- Private contact detail: A contact detail that is not meant to be shared with others
- Teaching assistant (TA): A person who assists in teaching a class; they are typically also a full-time student
- Tutorial: Lessons that students attend which complement the content taught in lectures; typically taught by TAs
Appendix: Instructions for manual testing
Given below are instructions to test the app manually.
Launch and shutdown
-
Initial launch
-
Download the jar file and copy into an empty folder.
-
Double-click the jar file.
-
Expected result: Shows the GUI with a set of sample contacts.
-
-
Saving window preferences
-
Resize the window to an optimum size. Move the window to a different location. Close the window.
-
Re-launch the app by double-clicking the jar file.
-
Expected: The most recent window size and location is retained.
-
Adding a person
-
Adding person with valid fields
-
add n/John Doe p/12345678 e/john@email.com a/123 Street -
add n/John S/O Jonathan p/2345 e/john2@email.com a/1234 Street -
add n/Doe O'Neil p/999 e/doe3@email.com a/Deer Street -
add n/Mary-Jane Williams p/9876543210 e/mjwilliams@email.com a/Spidey Street -
Expected result: The persons with the specified details are added.
-
-
Adding person with invalid fields
-
add n/Shawn p/12 e/john@email.com a/12 Street(invalid phone number) -
add n/John Athan p/2345 e/john2.com a/34 Street(invalid email) -
add n/Sean*Neil p/999 e/doe3@email.com a/Deer Street(unsupported characters in name) -
Expected result: The app displays error messages for the incorrect fields; the persons are not added.
-
Deleting a person
-
Deleting a person while all persons are being shown
-
Prerequisites: List all persons using the
listcommand. Group has at least 1 person. -
Test case: Delete first person on the list
delete 1-
Expected: First contact is deleted from the list. Details of the deleted contact shown in the status message. Timestamp in the status bar is updated.
-
The deleted person should also be removed from all groups they were previously part of. This can be verified using
list-groupto see all the groups.
-
-
Test case: Delete with invalid index
delete 0- Expected: No person is deleted. Error details shown in the status message. Status bar remains the same.
-
Adding a Group
-
Adding group with valid fields
-
add-group n/G12 add-group n/G13 t/CS2103- Expected result: The two groups are added and can be seen when running the
list-groupcommand.
-
Manging Persons in Group
-
Adding a Person to a Group
-
Prerequisites: Group G12 exists (see Adding a Group)
-
Test case: Add new person to existing group
-
Add new person (from Adding a Person)
add n/Johnny p/91234 e/joony@gmail.com a/3 Kent Ridge Rd -
Add the person to the group
add-to-group n/Johnny g/G12 -
Expected result: Person Johnny should show up inside group G12 when using either
list-grouporshow-group-detailscommands
-
-
-
Adding a Person who already exist in the Group
-
Prerequisite: Johnny is already in Group G12 (see point 1)
-
Test case: Add existing person in group to existing group
-
Add person to Group
add-to-group n/Johnny g/G12 -
Expected: Error message indicating Johnny is already in Group G12.
-
-
-
Deleting a Person from a Group
-
Prerequisite: Johnny is already in Group G12 (see point 1)
-
Test case: Remove Johnny from Group G12
-
delete-from-group n/Johnny g/G12 -
Expected: Johnny should no longer show up inside Group G12 when using either
list-grouporfind-groupcommands
-
-
-
Deleting a Person who is not a member of Group
-
Prerequisite: Person
pis not a member of Group G12 -
Test case:
delete-from-group n/p g/G12 -
Expected: Error message indicating
pdoes not exist in G12.
-
Appendix: Effort
Group and GroupMemberDetail
The project introduced a new object: Group, alongside a relational object GroupMemberDetail that describes students’ details inside a particular group. This requires us to ensure that data is synchronized through the user workflow by making sure that our Maps and Lists point to the same object by reference. In particular, since Person is hashed by name, we had to take caution when allowing editing of name. To deal with this, we introduced 2 new data structures: ArrayListSet and ArrayListMap. These classes have the interface of Set and Map respectively, but are internally stored in ArrayList objects so that editing the key objects does not change our key values. This is important since we use Person as a key for our Map of GroupMemberDetail and that hashCode() hashes Person based off its name.
The introduction of a relation object GroupMemberDetail also made it important for us to agree on a source of truth for synchronizing data. We decided to keep the relation data inside the Group data, while keeping a name of the person referenced, whose reference will be looked up during the data loading stage. This design relies on the assumption made by AB3, which was that 2 persons are equal if they have the same name (mentioned under the implementation of Person::isSamePerson()). Hence, Person data is stored as one list, and Group data is stored as another list (which contains GroupMemberDetail for each group member). Data is loaded by first reading and creating Person objects, followed by Groups. Each GroupMemberDetail will then associate the referenced name with a Person object that should exist. This allows us to ensure that the references are created and referenced properly.
Reuse and Adaptation
- While the base
Personand command structure were derived from AB3, at least 60–70% of our implementation around Groups was written from scratch. - Reuse was mainly in utility classes (e.g.,
ToStringBuilder,AppUtil) and storage design patterns. - Our work in adapting the storage layer was influenced by the original
JsonSerializableAddressBookclass but extended heavily to handle nested structures.
Summary
Implementing Group and GroupMemberDetail added substantial architectural and technical complexity, transforming the app from a simple JSON list data structure to one that required careful synchronization and development of new data structures to support our needs, requiring a significant portion of our effort.
Appendix: Planned Enhancements
Team size: 5
Submission and grading of assignments
Currently, the app allows TAs to add, delete and edit assignments, but there is no support for submission and grading of assignments. We plan to allow TAs to add and grade student submissions for assignments. TAs will also be able to add submission deadlines and set penalties for late submissions. Ultimately, the goal is for TAs to be able to create assignment deadlines, record down their students’ time of submission, and grade students’ work while also penalizing late submissions.
Display of assignment data
Currently, assignments cannot be viewed as there is not much to be done with them without a grading feature. We plan to make them displayable together with the implementation of grading of assignments in the future so that the information is meaningful. This will be done via some sort of list-assignments command that will show what assignments are in the group, and for each student if they have submitted or not.
Nicer UI and output of command feedback
Currently, shows JSON output which is informative and clear for a technically inclined person, but does not look as nice on the UI. Future plan is to enhance the output format to be more visually appealing alongside a UI visual upgrade to display both person and group lists side-by-side for better information tracking. We also intend to make the feedback window dynamically sized so that error messages fit within the box and users will not need to scroll through, thus reducing friction when inputting wrong commands.
Support for TA and Lecturer roles
Currently, all persons in the application are assumed to be students which is most important to track for a TA. We plan to add support for TA and Professor roles which would facilitate the feature on grading and submission of assignments.
Listing students in sorted name order
Currently, students in groups are indexed arbitrarily. For a future enhancement, we intend to list them in sorted name order for easier lookup.
Marking the attendance of multiple students for multiple weeks at once
Currently, mark-attendance only allows the attendance of a single student and for a single week to be marked. This can be time-consuming when marking attendance for larger classes. To make the experience more efficient, we plan to allow TAs to mark multiple students’ attendance for multiple weeks at once. The command would look like mark-all-attendance g/GROUP w/WEEK_1 [w/WEEK_2]... n/PERSON_NAME_1 [n/PERSON_NAME_2]....
Display groups that students are in
When listing students currently, the list does not show which groups they are in. We plan to add this information in for this command so that tutors can see which group each student belongs to without going through all the groups he is in charge of.
Precise validation for phone numbers
Currently, the app allows any string of digits with between 3 and 15 digits to be entered as a phone number. We plan to add more precise validation to ensure that the phone number is in a valid format and length. This will help prevent errors when trying to contact students.
Support for more names
Currently, not all characters are supported in names, like Cyrillic characters and some combinations of slashes (i.e., p/ and g/).
We plan to extend support for more names in the future.